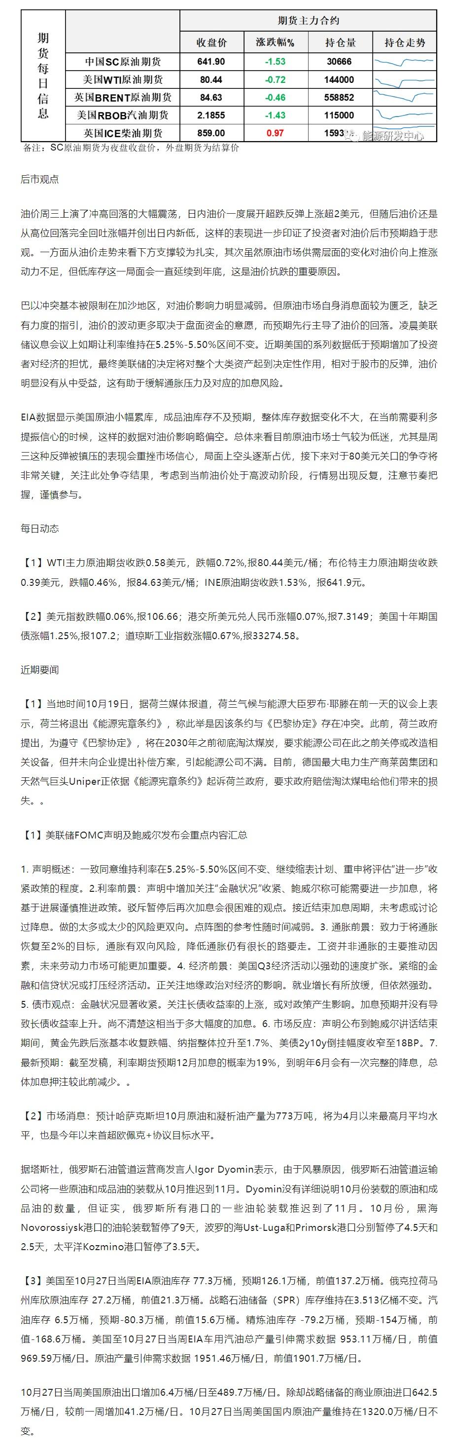
9月30日,橡胶期货盘面大幅走高,主力合约收报19645元/吨,涨幅6.48%,日内环比增仓1815手。
据前20名期货公司持仓数据来看:橡胶期货主力合约多单持仓100385手,空单持仓130791手,净持仓为-30406手,处于净空头状态。

图片来源于网络,如有侵权,请联系删除
橡胶期货多头持仓龙虎榜:其中海通期货、东证期货、广发期货明显增仓,分别增仓1164手,773手和653手;东吴期货、华泰期货、国泰君安明显减仓,分别减仓621手、725手、1580手。
橡胶期货空头持仓龙虎榜:其中浙商期货、东证期货、中信期货明显增仓,分别增仓1755手,1574手和1114手;国贸期货、新湖期货、国泰君安明显减仓,分别减仓563手、583手、933手。
综合来看,据橡胶期货主力持仓龙虎榜数据显示,多空双方均呈进场态势,空方进场情绪强于多方。其中广发期货进行空转多操作,减持85手空单的同时增持了653手多单,瑞达期货减持492手空单的同时增持了598手多单,或表明其转为看多市。

图片来源于网络,如有侵权,请联系删除
| 9月30日橡胶期货主力持仓龙虎榜数据 | ||||||
| 名次 | 期货公司 | 持买单量 | 增减量 | 期货公司 | 持卖单量 | 增减量 |
| 1 | 国泰君安 | 14055 | -1580 | 国泰君安 | 24678 | -933 |
| 2 | 中信期货 | 9979 | 353 | 中信期货 | 12202 | 1114 |
| 3 | 东证期货 | 7976 | 773 | 中银期货 | 10811 | -352 |
| 4 | 永安期货 | 7696 | 486 | 国投安信 | 8194 | 762 |
| 5 | 华泰期货 | 6455 | -725 | 银河期货 | 7759 | 670 |
| 6 | 东吴期货 | 5183 | -621 | 东证期货 | 6923 | 1574 |
| 7 | 银河期货 | 4905 | 510 | 浙商期货 | 6663 | 1755 |
| 8 | 一德期货 | 4755 | 455 | 海通期货 | 5681 | 1020 |
| 9 | 海通期货 | 4396 | 1164 | 华泰期货 | 5590 | -77 |
| 10 | 宝城期货 | 4246 | -74 | 广发期货 | 5301 | -85 |
| 11 | 方正中期 | 3842 | -266 | 物产中大 | 4900 | 62 |
| 12 | 中信建投 | 3532 | 174 | 新湖期货 | 4733 | -583 |
| 13 | 广发期货 | 3420 | 653 | 中泰期货 | 4255 | -56 |
| 14 | 创元期货 | 3319 | -28 | 国贸期货 | 4200 | -563 |
| 15 | 瑞达期货 | 2940 | 598 | 南华期货 | 4075 | -27 |
| 16 | 大地期货 | 2801 | -335 | 大地期货 | 3973 | 79 |
| 17 | 海证期货 | 2762 | -30 | 瑞达期货 | 3240 | -492 |
| 18 | 南华期货 | 2735 | -252 | 永安期货 | 2867 | -153 |
| 19 | 东海期货 | 2712 | 58 | 中信建投 | 2441 | 194 |
| 20 | 浙商期货 | 2676 | -248 | 五矿期货 | 2305 | -131 |
| 合计 | 100385 | 1065 | 130791 | 3778 | ||
备注:数据仅供参考,不作为投资依据。
